採用情報
緊急時の連絡先
お問い合わせ
JAとなみ野に
ついて
農と生活
JAバンク
JA共済
店舗・ATM
ネットショップ
サイトトップ
JAとなみ野について
農と生活
JAバンク
JA共済
店舗・ATM
ネットショップ
お知らせ
広報誌
採用情報
緊急時の連絡先
お問い合わせ
JAとなみ野からのお知らせ
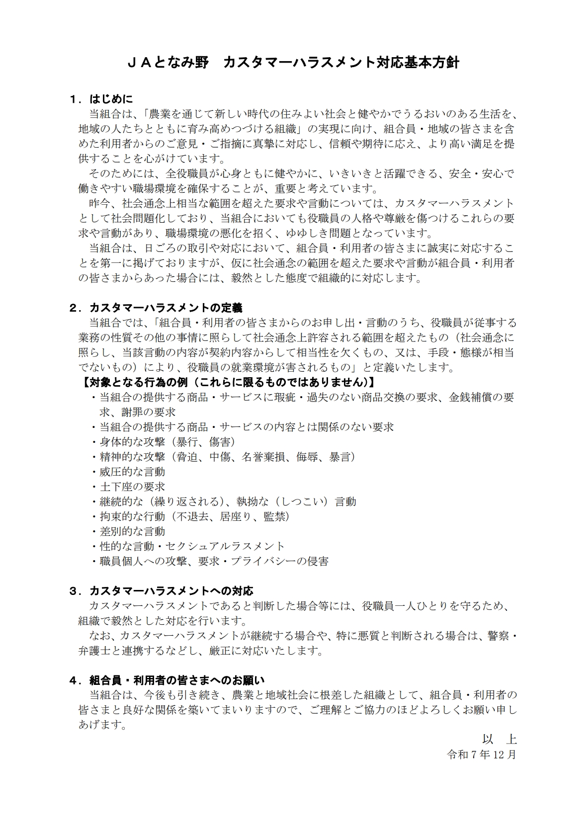
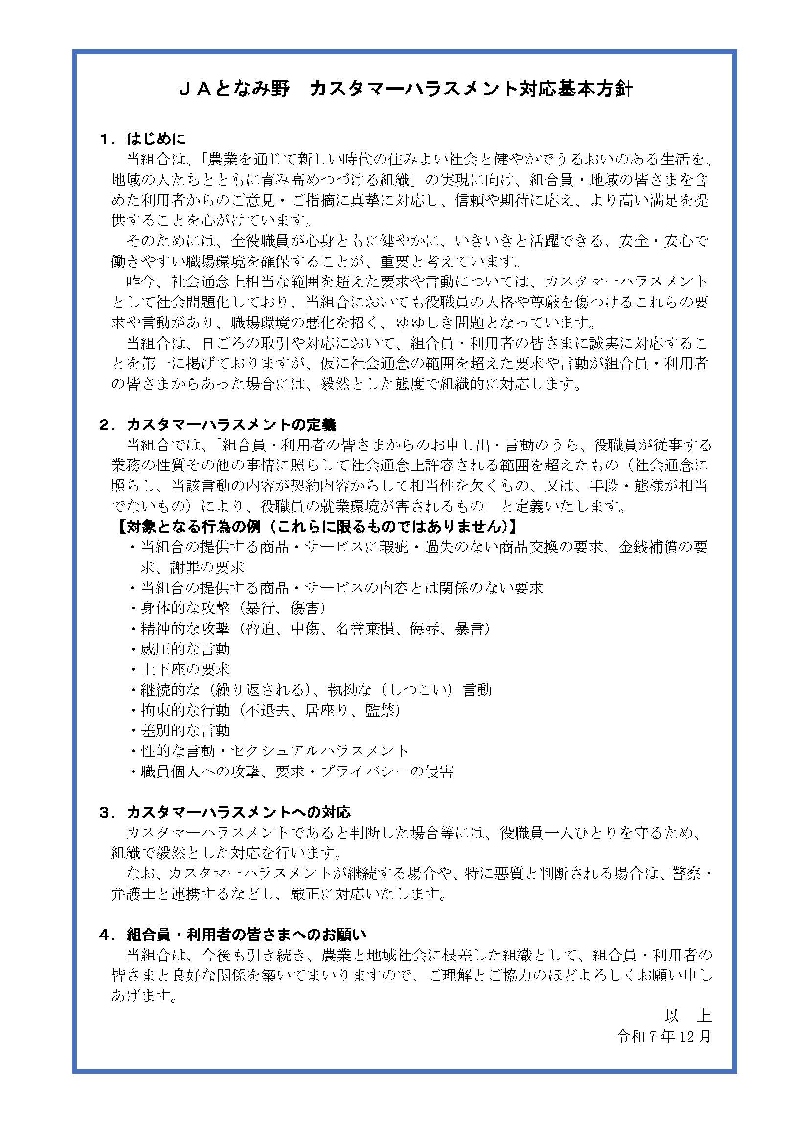
カスタマーハラスメント対応基本方針について お知らせ
カスタマーハラスメント対応基本方針について
アーカイブ
月を選択...
2025.12.30
その他
カスタマーハラスメント対応基本方針について